请输入关键字

我院大学生课外科研作品立项评审工作圆满结束

作者:朱修娉 来源:院团委 点击数: 发布时间:2019-01-10

为进一步贯彻落实党的教育方针,规范大学生课外科研,调动大学生课外拓展积极性,实现人才培养,我院于12月24日下午2点半到3点半,在学院(南昌校区)机械楼313教室进行2018-2019学年南昌大学科学技术学院大学生课外科研作品立项评审工作。

本次大学生课外科研作品立项评审工作由院团委书记钟媛,信息学科部党总支记罗小青,理工学科部副主任刘停等三位老师进行检查评定。到场嘉宾有团委副书记熊鹰。结果评审专家严格的评审后,共有11个项目成功立项。

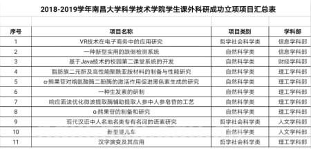
附:评审结果

责任编辑:刘云花

作 者:朱修娉

供稿单位:院团委